北京机械工业自动化研究所(简称北自所)创建于1954年,是原机械工业部直属的综合性科研机构,1999年转制,现为国务院国资委监管的大型科技企业。
北自所致力于制造业领域自动化、信息化、智能化技术的创新、研究、开发和应用。为客户提供包括开发、设计、制造、安装及服务的整体解决方案。
北自所现有员工800余人,其中工程技术人员600余人。建有9个研究开发中心。拥有“制造业自动化国家工程研究中心”、“国家液压元件质量监督检验中心”、“国家‘863’计划智能机器人产业化基地”等国家级科研机构,并兴建以“智能专机设备”和“高附加值工业产品”为主题的两个产业园区;有“全国工业自动化系统与集成标委会”、“全国液压与气动标委会”等15个全国性行业组织依托在北自所,负责自动化领域的国际标准、国家标准和行业标准的研究制定工作;是国家批准的“控制理论与控制工程、计算机应用技术”两个专业硕士学位授予点,并编辑发行两本中文核心期刊《制造业自动化》和《液压与气动》。
北自所为国家重大工程和企业的技术进步做出了卓越的贡献,成功研制了我国第一台液压伺服喷漆机器人、我国第一座立体仓库、我国第一台高能电子直线加速器、我国第一个拥有自主知识产权的RMPⅡ软件,我国首创的MIC系列可编程序控制器等高新产品。取得科研成果500多项,完成了数千项国家攻关项目及企业定制的装备工程。包括承担我国第一颗人造地球卫星的地面模拟震动试验;承接备受瞩目的三峡工程和引黄工程;承建了首都国际机场T3航站楼智能配电系统;开发了我国的第一条机器人喷漆生产线;打破国外封锁,研发出我国第一台高能电子直线加速器;完成了目前世界上最大的玻纤行业的物流生产线;开发出具有自主知识产权的RS10信息化软件;研发了具有国际先进水平的汽车发动机柔性自动化装配线;为我国装备制造业自动化技术的发展发挥了不可替代的作用。
北自所愿以一流的技术、一流的产品和一流的服务,为行业的技术进步和企业的经济发展贡献力量。
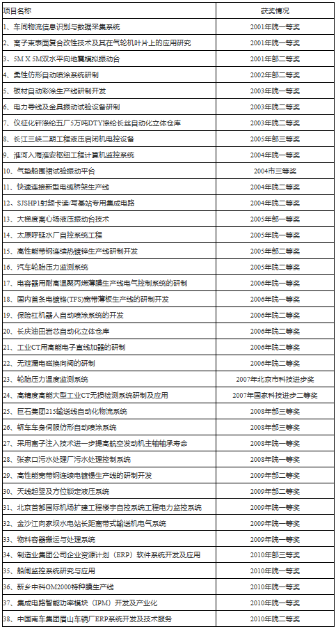
科研成果
北京机械工业自动化研究所近年获奖列表

2011年”工业自动化系统与集成--制造软件互操作性能力建规系列标准”项目荣获中国机械工业科学技术奖三等奖、”高性能宽带钢连续电镀锡生产线的研制开发”项目获得北京市西城区科技进步奖三等奖,”机器人自动喷涂系统”等8个项目荣获机械科学研究总院科技成果奖。
2012年”12MeV工业无损检测用驻波电子直线加速器技术及应用研究项目”获得中国机械工业科学技术奖二等奖,”太阳能全玻璃真空集热管圆形自动排气设备”等8个项目荣获机械科学研究总院科技成果奖。
2013年”汽车动力锂电池成组自动化装配线”等7个项目荣获机械科学研究总院科技成果奖,”12MeV工业无损检测用驻波电子直线加速器技术”项目荣获北京市科学技术奖三等奖。
2014年”全自动落筒及纱锭输送系统”等12个项目荣获机械科学研究总院科技成果奖,”60万吨热轧不锈钢连续退火酸洗线的关键技术研究与应用”项目荣获中国机械工业科学技术奖二等奖。
师资力量与人才培养
北自所拥有一支专业领域广泛、技术优势显著、梯队层次分明的专家团队,他们在北自所技术改进与应用、技术发展与创新过程中发挥了巨大的作用。目前,在岗员工中有享受国务院政府特殊津贴专家7人,国家级突出贡献专家1人,省部级中青年科技专家1人,总院杰出科技专家3人,总院杰出复合型专家6人,总院杰出高技能人才2人,中关村高端领军人才1人。
北自所现有18名具备硕士研究生指导教师资格的专家,先后培养了200多名控制理论与控制工程、计算机应用技术专业硕士研究生。
北京机械工业自动化研究所研究生导师信息

招生信息
北自所是国家批准的”控制理论与控制工程、计算机应用技术”两个专业的硕士学位授予点,欢迎广大考生报考本所。
本所同时招收推免考生,取得所在学校硕士研究生推荐免试资格的考生均可报名。

注:专业课参考书目:《自动控制原理》,程鹏著,高等教育出版社;《计算机组成原理》,蒋本珊著,清华大学出版社或《计算机组成原理》,唐朔飞,高等教育出版社。
北自所目前招收的研究生是国家计划内的定向生,无学费,毕业后可直接留本所工作(研究生毕业时年龄不超过27周岁的可解决北京户口)。北自所拥有良好的学术环境和工作学习条件,设有研究生助学津贴、奖学金,学生可享受职工免费午餐,研究生宿舍为双人间,配备有公用厨房、电脑桌椅等,生活环境良好。
Copyright © 2022 All Rights Reserved. 机械科学研究总院学位与研究生教育 技术支持:北京信诺诚